雪藏惠特摩尔的背后 NBA更看重什么 当一支重建中的球队决定“雪藏”一名极具天赋的新秀,而且主帅还在公开场合点名批评其训练态度不行,同时外界又纷纷“排队给火箭道歉”,这背后真正拷问的,从来不只是...
MORE+
一季度数字产业迈向高质量增长新阶段 在全球经济复苏节奏分化、外部环境充满不确定性的背景下,一组数据格外引人关注——一季度数字产业业务收入同比增长9.4%。这不仅是一串简单的数字,更是经济结构持续...
MORE+
当聚光灯在黄浦江畔缓缓亮起,中国足球职业联赛一年一度的颁奖盛典在上海拉开帷幕。这个夜晚不仅是一场荣耀时刻的集中呈现,更像是对过去一个赛季的系统复盘与情感告白。对于长期关注中超中甲乃至青训发展的...
MORE+
轮椅之上 心灵站立的力量 在人们关于“残疾”的刻板想象里 轮椅常常被视作终点 好像一旦坐上去 生命的色彩就会迅速褪去 然而 李红的故事却在悄悄改写这种定义 她用一句话把许多人从偏见中唤醒——“身...
MORE+
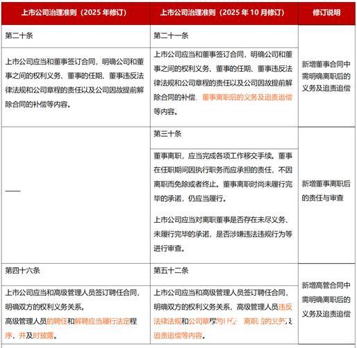
新华解码 上市公司治理制度再升级的深层动因 在新一轮资本市场改革中 “瞄准关键少数 健全激励约束” 正在成为上市公司治理制度的核心方向之一 从监管层密集出台制度到上市公司主动修订公司章程和议事规...
MORE+
前言 迈阿密真的会成为“字母哥”的下一站吗 当“美记 阿德托昆博可能愿意把迈阿密当作自己下一站的家”这一说法流出时 整个联盟的关注点再次被这位两届MVP所点燃 这不仅是一条简单的转会流言 更像是...
MORE+

联系十大买球
电话:021-5856275
手机:15035649061

公司地址
地址:山西省晋中市灵石县东城管理委员会

公司名称
十大买球